We aim to
protect

Striking a balance between the need for resource exploration and nature conservation is an ongoing challenge for our industry. At Gulfstar, Sustainability & ESG frameworks are shaped on fundamentals fostering transparent corporate governance & compliance, nurturing environmental care and human dignity, protecting and encouraging our workforce, respecting communities, contributing socially, securely deploying operations with technical integrity, low-carbon energy, and cutting edge technology that better preserve natural habitats.

Ensure sustainability



Ensure sustainability

QHSSEG Management System
QHSSEG Management System
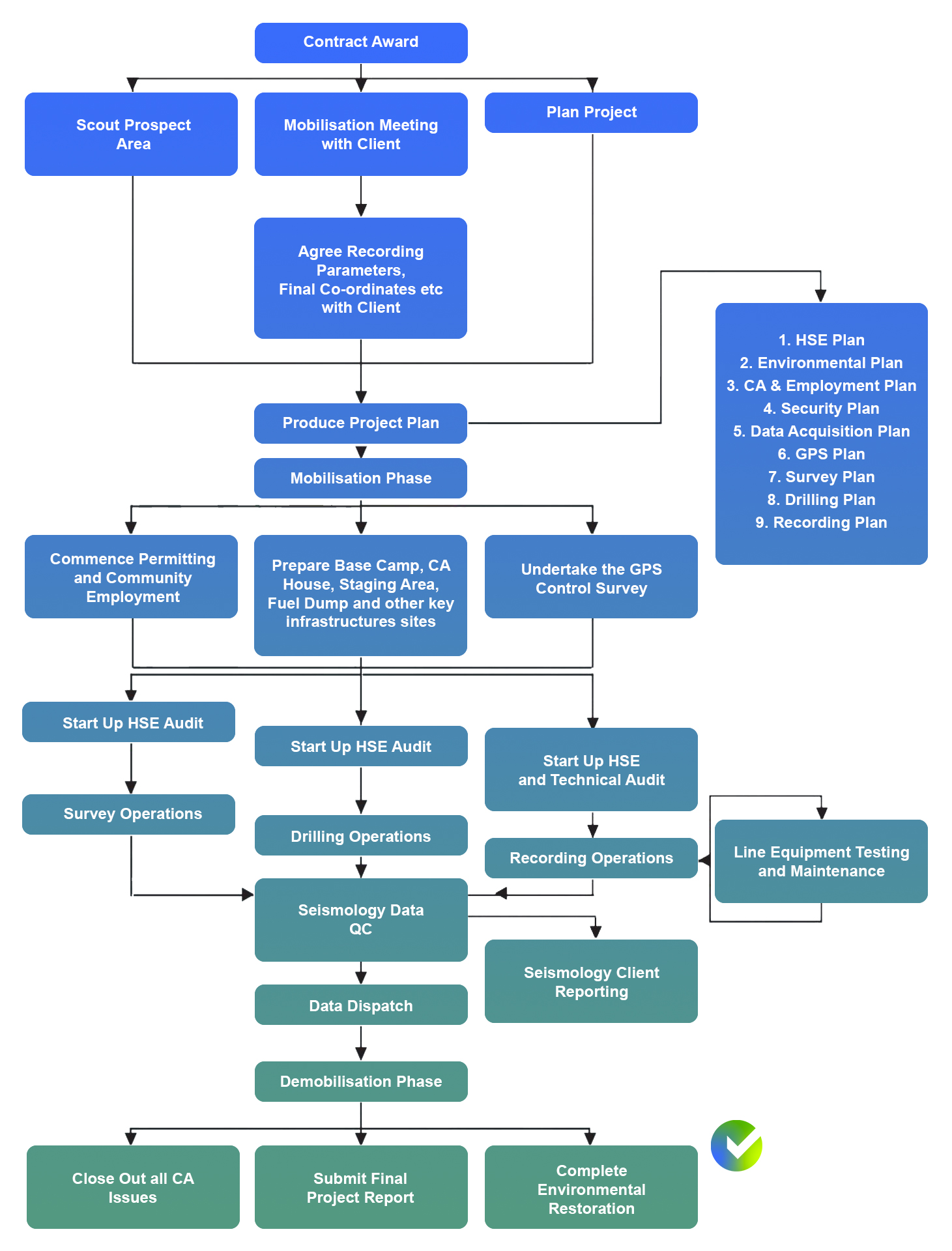
Gulfstar Seismic's QHSSEG Management System embodies our commitment to excellence in Quality, Health, Safety, Security, and Environmental stewardship, reflecting the core values of our operations across diverse geological settings and challenging terrains. This system is designed to ensure the highest standards of operational integrity, employee well-being, and environmental conservation, underscoring our dedication to sustainable practices and innovative solutions in seismic data acquisition and processing.

Our purpose is to navigate the complexities of seismic exploration with a keen focus on reducing our ecological footprint, enhancing safety protocols, and maintaining the quality of data that drives the energy sector forward demonstrating leadership in climate action and adaptation within the industry. This system provides a framework for continuous improvement, risk management, and ethical governance.

Through the implementation of this QHSSE Management System, Gulfstar Seismic pledges to uphold the principles of social responsibility, environmental sustainability, and governance excellence. Gulfstar is committed to transparently reporting our progress, engaging with our communities, and collaborating with stakeholders to amplify our positive impact on society and the planet. This system is not just a testament to our operational ethos but a roadmap for a sustainable future in seismic exploration.

The Gulfstar Seismic QHSSE Management System encompasses all aspects of seismic data acquisition services, including land, transition zone, and ocean bottom node environments, extending to data processing, imaging, survey design, and the provision of upstream training and technical consulting.



Quality Management System (Q-MS)

We put quality at the center of everything we do. This means always aiming to do better in our work, making sure our customers are happy, following all the rules, and using the latest technology. We set clear goals for ourselves to make sure our work in gathering and processing seismic data is both accurate and creative.
Following rules carefully is key to our work, ensuring safety and respect for the environment. We also stay ahead by using advanced technology to offer better insights and results.
We believe in constantly finding new ways to improve. Our team is encouraged to think outside the box, helping us stay ahead in our field. This approach means we’re always ready to meet the future with innovative solutions.
Our dedication to doing our best is what drives us. It's about making sure our team works together towards excellence, from start to finish. We’re not just about data; we're about providing trust, precision, and valuable insights for the oil and gas industry.
Read more



Health, Safety & Security Management System (OHSS-MS)

Gulfstar Seismic's OHSS Management System is a declaration of our commitment to ensuring the highest standards of health and safety throughout our operations. The framework is committed to ensuring a workplace where risks are systematically identified and mitigated.
At Gulfstar Geophysical Exploration, the health and safety of our employees and contractors is paramount. We are committed to providing a secure and healthy work environment, continuously identifying, assessing, and mitigating occupational risks.
We emphasize the importance of safety education, ensuring it is a regular part of our operations. Safety is not just a protocol; it's integrated into our daily lives, influencing every action and decision. Regular monitoring of health and safety standards is a fundamental to our operations, ensuring continuous improvement and adjustment to emerging challenges and technologies.

Our policy encompasses the dedication to:
  • Provide a safe and healthy workplace, preventing injuries and ill health by managing occupational health and safety risks through a hierarchy of controls.
  • Comply with all applicable legal requirements, industry standards, and best practices related to health and safety, while also considering the well-being and ergonomic needs of our staff.
  • Foster a culture where health and safety considerations are integrated into every aspect of our work, encouraging active participation and open communication at all levels of the organization.
  • Continuously improve our health and safety management system through regular review, setting and reviewing targets and objectives, and ensuring it remains effective and appropriate to the nature, scale, and impacts of our activities.
  • Empower employees with the necessary training, resources, and authority to act proactively in identifying and mitigating risks, ensuring they are competent to perform their duties safely.
  • Engage constructively with stakeholders, including employees, contractors, clients, and the communities in which it operates, to enhance our health and safety performance and share best practices.

This policy reflects our dedication to operational excellence and our commitment to protecting people, property, and the environment, while contributing to the sustainable success and reputation of Gulfstar in the global market.



Environmental, Social & Governance Management System (ESG-MS)

Gulfstar's ESG-MS is an integral component of its operational framework, designed to minimize environmental impact and promote sustainable practices. The system encompasses the management and efficient utilization of resources, and the advancement new technologies.
The scope of Gulfstar's ESG-MS extends across all project areas, including its offices and stores, land & transition zones, and ocean bottom node environments, ensuring environmental stewardship in all aspects of seismic data acquisition and processing.
The EMS is tailored to meet the challenges of diverse and sensitive ecological settings, ensuring compliance, and fostering innovation in environmental solutions.
Gulfstar actively work to minimize our ecological footprint through sustainable practices and responsible resource management. We track the environmental impacts of our operations, implementing strategies to reduce and manage these effects responsibly.
Engagement with local communities and ecosystems is a key part of our environmental strategy, ensuring our operations are in harmony with local environmental needs and values. ‎
Gulfstar Geophysical Exploration is dedicated to upholding best international standards for addressing climate change. This commitment is embodied by:
  • Striving to minimize greenhouse gas (GHG) emissions in accordance with the company's policies.
  • Enhancing energy efficiency to lower the carbon intensity of the company’s projects.
  • Upholding climate-responsible practices throughout its value chain.
  • Aligning related business policies, including procurement and travel policies, with the principles outlined in this policy statement.
  • Identifying and addressing areas and practices where strategic investments can yield substantial GHG emission reductions.
  • Implementing monitoring, documentation, and reporting processes that adhere to ISO 14064 and PAS 2060, ensuring completeness, consistency, accuracy, relevance, and transparency.
  • Maintaining consistent and transparent communication with stakeholders regarding its climate policy, reduction targets, plans, and accomplishments.
  • Verifying that any carbon credits utilized to offset inevitable or non-reducible GHG emissions originate from credible, sustainable, and verified projects.
  • Pursuing carbon neutrality by 2040 through a blend of emissions reductions and offsetting initiatives.
  • Encouraging partners and vendors to embrace environmentally friendly business practices.
Close



Quality Management System (Q-MS)

We put quality at the center of everything we do. This means always aiming to do better in our work, making sure our customers are happy, following all the rules, and using the latest technology. We set clear goals for ourselves to make sure our work in gathering and processing seismic data is both accurate and creative.
Following rules carefully is key to our work, ensuring safety and respect for the environment. We also stay ahead by using advanced technology to offer better insights and results.
We believe in constantly finding new ways to improve. Our team is encouraged to think outside the box, helping us stay ahead in our field. This approach means we’re always ready to meet the future with innovative solutions.
Our dedication to doing our best is what drives us. It's about making sure our team works together towards excellence, from start to finish. We’re not just about data; we're about providing trust, precision, and valuable insights for the oil and gas industry.



Health, Safety & Security Management System (OHSS-MS)

Gulfstar Seismic's OHSS Management System is a declaration of our commitment to ensuring the highest standards of health and safety throughout our operations. The framework is committed to ensuring a workplace where risks are systematically identified and mitigated.
At Gulfstar Geophysical Exploration, the health and safety of our employees and contractors is paramount. We are committed to providing a secure and healthy work environment, continuously identifying, assessing, and mitigating occupational risks.
We emphasize the importance of safety education, ensuring it is a regular part of our operations. Safety is not just a protocol; it's integrated into our daily lives, influencing every action and decision. Regular monitoring of health and safety standards is a fundamental to our operations, ensuring continuous improvement and adjustment to emerging challenges and technologies.

Our policy encompasses the dedication to:
  • Provide a safe and healthy workplace, preventing injuries and ill health by managing occupational health and safety risks through a hierarchy of controls.
  • Comply with all applicable legal requirements, industry standards, and best practices related to health and safety, while also considering the well-being and ergonomic needs of our staff.
  • Foster a culture where health and safety considerations are integrated into every aspect of our work, encouraging active participation and open communication at all levels of the organization.
  • Continuously improve our health and safety management system through regular review, setting and reviewing targets and objectives, and ensuring it remains effective and appropriate to the nature, scale, and impacts of our activities.
  • Empower employees with the necessary training, resources, and authority to act proactively in identifying and mitigating risks, ensuring they are competent to perform their duties safely.
  • Engage constructively with stakeholders, including employees, contractors, clients, and the communities in which it operates, to enhance our health and safety performance and share best practices.

This policy reflects our dedication to operational excellence and our commitment to protecting people, property, and the environment, while contributing to the sustainable success and reputation of Gulfstar in the global market.



Environmental, Social & Governance Management System (ESG-MS)

Gulfstar's ESG-MS is an integral component of its operational framework, designed to minimize environmental impact and promote sustainable practices. The system encompasses the management and efficient utilization of resources, and the advancement new technologies.
The scope of Gulfstar's ESG-MS extends across all project areas, including its offices and stores, land & transition zones, and ocean bottom node environments, ensuring environmental stewardship in all aspects of seismic data acquisition and processing.
The EMS is tailored to meet the challenges of diverse and sensitive ecological settings, ensuring compliance, and fostering innovation in environmental solutions.
Gulfstar actively work to minimize our ecological footprint through sustainable practices and responsible resource management. We track the environmental impacts of our operations, implementing strategies to reduce and manage these effects responsibly.
Engagement with local communities and ecosystems is a key part of our environmental strategy, ensuring our operations are in harmony with local environmental needs and values. ‎
Gulfstar Geophysical Exploration is dedicated to upholding best international standards for addressing climate change. This commitment is embodied by:
  • Striving to minimize greenhouse gas (GHG) emissions in accordance with the company's policies.
  • Enhancing energy efficiency to lower the carbon intensity of the company’s projects.
  • Upholding climate-responsible practices throughout its value chain.
  • Aligning related business policies, including procurement and travel policies, with the principles outlined in this policy statement.
  • Identifying and addressing areas and practices where strategic investments can yield substantial GHG emission reductions.
  • Implementing monitoring, documentation, and reporting processes that adhere to ISO 14064 and PAS 2060, ensuring completeness, consistency, accuracy, relevance, and transparency.
  • Maintaining consistent and transparent communication with stakeholders regarding its climate policy, reduction targets, plans, and accomplishments.
  • Verifying that any carbon credits utilized to offset inevitable or non-reducible GHG emissions originate from credible, sustainable, and verified projects.
  • Pursuing carbon neutrality by 2040 through a blend of emissions reductions and offsetting initiatives.
  • Encouraging partners and vendors to embrace environmentally friendly business practices.
 
Roles, Responsibilities, & Authorities
Roles, Responsibilities, & Authorities
The table below lays out a clear delineation of related roles, responsibilities, and authorities within Gulfstar Seismic, ensuring that every team member understands their contribution to maintaining and enhancing quality standards.

Stakeholder Responsibilities
Client Ensure collaboration with Gulfstar Seismic to align project deliverables and objectives with health, safety, and environmental standards; provide timely feedback on QHSSE matters; actively participate in safety meetings and reviews.
Government Agencies & Port Authorities Liaise with Gulfstar Seismic to ensure regulatory compliance; provide guidelines and updates on health, safety, and environmental regulations; conduct inspections and audits; offer support and resources for continuous QHSSE improvement.
VP (QHSSE) Oversee the QHSSE management system, ensure compliance with policies, strategic planning and resource allocation for QHSSE initiatives.
Management Implement QHSSE programs, conduct risk assessments and audits, provide training and support.
Party Chiefs Lead field operations ensuring standards, coordinate on quality issues, manage incident reporting and emergency response.
Supervisors Supervise activities on-site, monitor safety procedure compliance, facilitate meetings and drills.
Navigators / Surveyers Ensure surveying & navigation activities adhere to quality standards, manage data integrity, collaborate on related risks.
Technicians Maintain technical equipment per guidelines, report quality/safety issues, participate in trainings.
Skilled Labour Follow operational procedures focusing on safety and quality, engage in practice learning, report hazards, actively participate in quality culture.



Agencies & Regulators

The HQSSE systems within companies like Gulfstar Seismic interact with a wide array of regulatory agencies. These typically include:
  • Environmental Protection Agencies: Regulate the environmental impact of operations, enforcing standards for emissions, biodiversity, and waste management.
  • Occupational Health and Safety Administrations: Oversee workplace health and safety, ensuring compliance with hazard communication, protective equipment, and training requirements.
  • Maritime and Coastguard Agencies: Govern the safety and security of offshore operations, including emergency response and maritime navigation.
  • Energy Regulators: Monitor the compliance of operations with energy sector-specific regulations, including seismic surveying practices.
  • Local and Regional Authorities: Enforce region-specific environmental and safety regulations, often involving permits and regular reporting.
These agencies demand adherence to rigorous standards and are integral to the comprehensive risk management approach of a HQSSE system.
 
 
 
Risk Management
Risk Management
Gulfstar Seismic's approach to risk management and auditing is a multifaceted strategy that encompasses both strategic company risks and operational risks, ensuring the integrity of our operations and the safety of our workforce and environment.
Through comprehensive staff training and by employing a variety of tools and techniques, Gulfstar proactively identify and prioritize potential risks cultivating a culture of risk awareness and continual improvement. These tools are instrumental in pinpointing vulnerabilities and establishing measures to mitigate risks before they manifest.
  • Risk Identification Workshops: Regularly scheduled sessions with cross-functional teams to identify potential quality risks using structured brainstorming techniques.
  • Risk Assessment Matrix: Utilizing a risk matrix to prioritize risks based on their severity and likelihood, allowing us to focus on high-priority areas.
  • Root Cause Analysis (RCA): When issues occur, RCA tools like the 5 Whys and Fishbone Diagrams will be applied to trace the origin of quality risks, ensuring effective mitigation strategies.
  • Preventive Action Plans: Developing detailed action plans for high-risk scenarios, which include preventive measures to mitigate risks before they impact operations, workforce, the environment, and our assets.
  • Contingency Planning: Establishing contingency protocols to respond swiftly and effectively in case a risk materializes, minimizing its impact on its operations.
  • Regular Monitoring and Review: Continuously tracking the effectiveness of risk mitigation measures using indicators and performance metrics, with regular review sessions to refine risk management strategies.
  • Staff Training: Ensuring all personnel are trained in risk awareness and mitigation techniques, fostering a proactive company culture within the organization.
  • Audits: Conducting internal and external audits to ensure adherence to risk management procedures and identify areas for improvement.
  • Improvement: Gulfstar Seismic takes on a dynamic process to systematically evaluate and enhance internal practices, leveraging lessons learned, feedback from all stakeholders, and performance metrics to drive operational excellence.
Read more
Incident & Accident Management
The Incident and Accident Management component of Gulfstar's QHSSE system is designed to methodically address and mitigate workplace incidents and accidents. The system details procedures for immediate response, reporting, investigation, and documentation of incidents to prevent recurrence.
It emphasizes the importance of timely communication, root cause analysis, and corrective actions to manage the outcomes of accidents and incidents efficiently. The system also integrates continuous learning and improvement processes to enhance safety measures and prevent future occurrences. The QHSSE framework ensures that all levels of the organization are prepared to respond effectively to incidents and accidents, aligning with the company's commitment to health and safety. Below are key features of Gulfstar’s Incident & Accident procedures:
  • Incident Reporting Software: Logs incidents in real-time, ensuring accurate and timely documentation.
  • Emergency Response Plans: Detailed procedures for various types of incidents to guide immediate actions.
  • Root Cause Analysis Tools: 5 Whys and Fishbone diagrams for investigating the underlying causes of incidents.
  • Corrective Action Tracking: Systems to monitor the implementation and effectiveness of corrective actions.
  • Health and Safety Committees: Cross-functional teams that review incidents and suggest improvements.
  • Training Simulations: Regular drills and training to prepare staff for efficient incident response.
  • Audit Programs: Scheduled and ad-hoc audits to assess the current incident management processes and identify areas for improvement.
 
 
Change Management
Change Management
Change Management within the HQSSE system involves a structured approach to ensure that all changes are managed effectively, minimizing risks and ensuring continuous improvement.
  • Change Identification: This step involves recognizing the need for changes within the HQSSE processes, which could arise from new regulatory requirements, technological advancements, or internal process reviews.
  • Impact Analysis: Once a change is identified, an analysis is conducted to understand the potential impacts on existing processes, safety procedures, employee roles, and compliance obligations.
  • Implementation and Monitoring: After thorough impact analysis, changes are carefully implemented. This phase includes educating stakeholders about the changes, updating procedures, and monitoring the change rollout to assess its effectiveness and make necessary adjustments.
The entire process ensures that changes are not only implemented efficiently but also that they align with the strategic objectives of the HQSSE system, while maintaining compliance and upholding safety and quality standards.
 
 
 
 
 
 
Records
Records
In the HQSSE system, records are maintained meticulously to ensure traceability, accountability, and compliance with regulatory requirements. The record-keeping process involves:
  • Documenting all operational procedures, incidents, trainings, and audits.
  • Utilizing electronic databases for secure and organized storage of records.
  • Ensuring easy retrievability for inspections, reviews, and continuous improvement analyses.
  • Regularly updating and archiving records in accordance with legal and company-specific retention policies.
  • Applying strict access controls to protect sensitive information and privacy.
These records form a critical part of the feedback loop for quality and safety management, informing policy updates and strategic decision
 
 
Document List
Document List
Document Number Document Type Description
GULFSTAR-Q-001 Data Integrity Protocols Procedures ensuring the accuracy, completeness, and reliability of data collection and storage.
GULFSTAR-Q-002 Node Repair and Maintenance Procedures Guides and logs for servicing and repairing seismic nodes.
GULFSTAR-Q-003 Equipment Lubrication Records Schedules and records of lubrication for mechanical systems maintenance.
GULFSTAR-Q-004 Navigation Systems Maintenance Logs Regular maintenance and checks of navigation systems.
GULFSTAR-Q-005 Quality Control (QC) Checklists Inspections at various stages of data acquisition and processing.
Read more
GULFSTAR-Q-006 Calibration and Verification Records Calibration for measuring and testing equipment accuracy verification.
GULFSTAR-Q-007 Non-Conformance and Corrective Action Reports Documentation of deviations from quality standards and corrective actions taken.
GULFSTAR-Q-008 Internal Quality Audit Schedule and Reports Schedules and findings from quality audits.
GULFSTAR-Q-009 Supplier Quality Evaluation Forms Assessing supplier material and service quality.
GULFSTAR-Q-010 Process Validation Records Demonstrating processes produce consistent, quality results.
GULFSTAR-Q-011 Continuous Improvement Plans Strategies for systematic quality enhancements across the company.
GULFSTAR-Q-012 Training Records and Competency Assessments Training provided and evaluations of employee competency.
GULFSTAR-Q-013 Product Release Checklists Authorization protocols for product quality criteria before release.
GULFSTAR-Q-001 Hazardous Waste Handling Checklists Safety procedures for managing hazardous materials.
GULFSTAR-Q-002 Environmental, Social & Governance Policy
GULFSTAR-Q-002 Waste Disposal Records Documentation of waste disposal methods and locations.
GULFSTAR-Q-003 Emission Monitoring Reports Records of operations emissions and control measures.
GULFSTAR-Q-004 Refueling Procedures and Checklists Safe and environmentally compliant refueling operations protocols.
GULFSTAR-Q-005 Spill Response Plan Emergency procedures for chemical or oil spills.
GULFSTAR-Q-006 Environmental Aspect Register Listing environmental aspects and impacts of operations.
GULFSTAR-Q-007 Legal Compliance Checklists Compliance with environmental laws and regulations.
GULFSTAR-Q-008 Environmental Training Records Environmental training programs attended by employees.
GULFSTAR-Q-009 Environmental Incident Reports Reporting and investigating environmental incidents.
GULFSTAR-Q-010 Biodiversity Management Plans Protection strategies for local ecosystems and wildlife.
GULFSTAR-Q-011 Energy Efficiency Records Documentation of energy use and efficiency measures.
GULFSTAR-Q-012 Water Management Logs Use and treatment of water in operations.
GULFSTAR-Q-013 Supplier Environmental Compliance Agreements Ensuring suppliers meet environmental standards.
GULFSTAR-Q-001 Security Management Plan Guidelines detailing security strategies and protocols.
GULFSTAR-Q-002 Convoy Security Procedures Safe movement of vehicles, particularly in high-risk areas.0
GULFSTAR-Q-003 Camp Security Protocols Securing living quarters, including access control and monitoring measures.
GULFSTAR-Q-004 Perimeter Security Checklists Inspections of physical barriers and controls around operational areas.
GULFSTAR-Q-005 Asset and Infrastructure Security Plans Protecting company assets from theft or damage.
GULFSTAR-Q-006 Security Incident Reporting Forms Documenting security breaches or concerns.
GULFSTAR-Q-007 Security Personnel Deployment Schedules Deployment of security personnel across operations.
GULFSTAR-Q-008 Visitor Access Controls Managing the entry and exit of visitors to company sites.
GULFSTAR-Q-009 Emergency Contact Lists Internal and external contacts for security emergencies.
GULFSTAR-Q-010 Security Training Records Documentation of security-related training for employees and security staff.
GULFSTAR-Q-011 Security Audit Reports Internal or external audits of security systems and procedures.
GULFSTAR-Q-012 Surveillance Equipment Maintenance Logs Maintenance checks and repairs on surveillance equipment.
GULFSTAR-Q-013 Security Briefing Documents Briefing materials on current security issues and measures.
Close



Close
Roles, Responsibilities, & Authorities
Roles, Responsibilities, & Authorities
The table below lays out a clear delineation of related roles, responsibilities, and authorities within Gulfstar Seismic, ensuring that every team member understands their contribution to maintaining and enhancing quality standards.

Stakeholder Responsibilities
Client Ensure collaboration with Gulfstar Seismic to align project deliverables and objectives with health, safety, and environmental standards; provide timely feedback on QHSSE matters; actively participate in safety meetings and reviews.
Government Agencies & Port Authorities Liaise with Gulfstar Seismic to ensure regulatory compliance; provide guidelines and updates on health, safety, and environmental regulations; conduct inspections and audits; offer support and resources for continuous QHSSE improvement.
VP (QHSSE) Oversee the QHSSE management system, ensure compliance with policies, strategic planning and resource allocation for QHSSE initiatives.
Management Implement QHSSE programs, conduct risk assessments and audits, provide training and support.
Party Chiefs Lead field operations ensuring standards, coordinate on quality issues, manage incident reporting and emergency response.
Supervisors Supervise activities on-site, monitor safety procedure compliance, facilitate meetings and drills.
Navigators / Surveyers Ensure surveying & navigation activities adhere to quality standards, manage data integrity, collaborate on related risks.
Technicians Maintain technical equipment per guidelines, report quality/safety issues, participate in trainings.
Skilled Labour Follow operational procedures focusing on safety and quality, engage in practice learning, report hazards, actively participate in quality culture.



Agencies & Regulators

The HQSSE systems within companies like Gulfstar Seismic interact with a wide array of regulatory agencies. These typically include:
  • Environmental Protection Agencies: Regulate the environmental impact of operations, enforcing standards for emissions, biodiversity, and waste management.
  • Occupational Health and Safety Administrations: Oversee workplace health and safety, ensuring compliance with hazard communication, protective equipment, and training requirements.
  • Maritime and Coastguard Agencies: Govern the safety and security of offshore operations, including emergency response and maritime navigation.
  • Energy Regulators: Monitor the compliance of operations with energy sector-specific regulations, including seismic surveying practices.
  • Local and Regional Authorities: Enforce region-specific environmental and safety regulations, often involving permits and regular reporting.
These agencies demand adherence to rigorous standards and are integral to the comprehensive risk management approach of a HQSSE system.
 
 
Risk Management
Risk Management
Gulfstar Seismic's approach to risk management and auditing is a multifaceted strategy that encompasses both strategic company risks and operational risks, ensuring the integrity of our operations and the safety of our workforce and environment.
Through comprehensive staff training and by employing a variety of tools and techniques, Gulfstar proactively identify and prioritize potential risks cultivating a culture of risk awareness and continual improvement. These tools are instrumental in pinpointing vulnerabilities and establishing measures to mitigate risks before they manifest.
  • Risk Identification Workshops: Regularly scheduled sessions with cross-functional teams to identify potential quality risks using structured brainstorming techniques.
  • Risk Assessment Matrix: Utilizing a risk matrix to prioritize risks based on their severity and likelihood, allowing us to focus on high-priority areas.
  • Root Cause Analysis (RCA): When issues occur, RCA tools like the 5 Whys and Fishbone Diagrams will be applied to trace the origin of quality risks, ensuring effective mitigation strategies.
  • Preventive Action Plans: Developing detailed action plans for high-risk scenarios, which include preventive measures to mitigate risks before they impact operations, workforce, the environment, and our assets.
  • Contingency Planning: Establishing contingency protocols to respond swiftly and effectively in case a risk materializes, minimizing its impact on its operations.
  • Regular Monitoring and Review: Continuously tracking the effectiveness of risk mitigation measures using indicators and performance metrics, with regular review sessions to refine risk management strategies.
  • Staff Training: Ensuring all personnel are trained in risk awareness and mitigation techniques, fostering a proactive company culture within the organization.
  • Audits: Conducting internal and external audits to ensure adherence to risk management procedures and identify areas for improvement.
  • Improvement: Gulfstar Seismic takes on a dynamic process to systematically evaluate and enhance internal practices, leveraging lessons learned, feedback from all stakeholders, and performance metrics to drive operational excellence.
 
 
 
 
Incident & Accident Management
Incident & Accident Management
The Incident and Accident Management component of Gulfstar's QHSSE system is designed to methodically address and mitigate workplace incidents and accidents. The system details procedures for immediate response, reporting, investigation, and documentation of incidents to prevent recurrence.
It emphasizes the importance of timely communication, root cause analysis, and corrective actions to manage the outcomes of accidents and incidents efficiently. The system also integrates continuous learning and improvement processes to enhance safety measures and prevent future occurrences. The QHSSE framework ensures that all levels of the organization are prepared to respond effectively to incidents and accidents, aligning with the company's commitment to health and safety. Below are key features of Gulfstar’s Incident & Accident procedures:
  • Incident Reporting Software: Logs incidents in real-time, ensuring accurate and timely documentation.
  • Emergency Response Plans: Detailed procedures for various types of incidents to guide immediate actions.
  • Root Cause Analysis Tools: 5 Whys and Fishbone diagrams for investigating the underlying causes of incidents.
  • Corrective Action Tracking: Systems to monitor the implementation and effectiveness of corrective actions.
  • Health and Safety Committees: Cross-functional teams that review incidents and suggest improvements.
  • Training Simulations: Regular drills and training to prepare staff for efficient incident response.
  • Audit Programs: Scheduled and ad-hoc audits to assess the current incident management processes and identify areas for improvement.
 
 
 
 
 
 
 
 
Change Management
Change Management
Change Management within the HQSSE system involves a structured approach to ensure that all changes are managed effectively, minimizing risks and ensuring continuous improvement.
  • Change Identification: This step involves recognizing the need for changes within the HQSSE processes, which could arise from new regulatory requirements, technological advancements, or internal process reviews.
  • Impact Analysis: Once a change is identified, an analysis is conducted to understand the potential impacts on existing processes, safety procedures, employee roles, and compliance obligations.
  • Implementation and Monitoring: After thorough impact analysis, changes are carefully implemented. This phase includes educating stakeholders about the changes, updating procedures, and monitoring the change rollout to assess its effectiveness and make necessary adjustments.
The entire process ensures that changes are not only implemented efficiently but also that they align with the strategic objectives of the HQSSE system, while maintaining compliance and upholding safety and quality standards.
 
 
 
 
 
 
 
Records
Records
In the HQSSE system, records are maintained meticulously to ensure traceability, accountability, and compliance with regulatory requirements. The record-keeping process involves:
  • Documenting all operational procedures, incidents, trainings, and audits.
  • Utilizing electronic databases for secure and organized storage of records.
  • Ensuring easy retrievability for inspections, reviews, and continuous improvement analyses.
  • Regularly updating and archiving records in accordance with legal and company-specific retention policies.
  • Applying strict access controls to protect sensitive information and privacy.
These records form a critical part of the feedback loop for quality and safety management, informing policy updates and strategic decision
 
 
 
 
 
 
Document List
Document List
Document Number Document Type Description
GULFSTAR-Q-001 Data Integrity Protocols Procedures ensuring the accuracy, completeness, and reliability of data collection and storage.
GULFSTAR-Q-002 Node Repair and Maintenance Procedures Guides and logs for servicing and repairing seismic nodes.
GULFSTAR-Q-003 Equipment Lubrication Records Schedules and records of lubrication for mechanical systems maintenance.
GULFSTAR-Q-004 Navigation Systems Maintenance Logs Regular maintenance and checks of navigation systems.
GULFSTAR-Q-005 Quality Control (QC) Checklists Inspections at various stages of data acquisition and processing.
Read more
GULFSTAR-Q-006 Calibration and Verification Records Calibration for measuring and testing equipment accuracy verification.
GULFSTAR-Q-007 Non-Conformance and Corrective Action Reports Documentation of deviations from quality standards and corrective actions taken.
GULFSTAR-Q-008 Internal Quality Audit Schedule and Reports Schedules and findings from quality audits.
GULFSTAR-Q-009 Supplier Quality Evaluation Forms Assessing supplier material and service quality.
GULFSTAR-Q-010 Process Validation Records Demonstrating processes produce consistent, quality results.
GULFSTAR-Q-011 Continuous Improvement Plans Strategies for systematic quality enhancements across the company.
GULFSTAR-Q-012 Training Records and Competency Assessments Training provided and evaluations of employee competency.
GULFSTAR-Q-013 Product Release Checklists Authorization protocols for product quality criteria before release.
GULFSTAR-Q-001 Hazardous Waste Handling Checklists Safety procedures for managing hazardous materials.
GULFSTAR-Q-002 Environmental, Social & Governance Policy
GULFSTAR-Q-002 Waste Disposal Records Documentation of waste disposal methods and locations.
GULFSTAR-Q-003 Emission Monitoring Reports Records of operations emissions and control measures.
GULFSTAR-Q-004 Refueling Procedures and Checklists Safe and environmentally compliant refueling operations protocols.
GULFSTAR-Q-005 Spill Response Plan Emergency procedures for chemical or oil spills.
GULFSTAR-Q-006 Environmental Aspect Register Listing environmental aspects and impacts of operations.
GULFSTAR-Q-007 Legal Compliance Checklists Compliance with environmental laws and regulations.
GULFSTAR-Q-008 Environmental Training Records Environmental training programs attended by employees.
GULFSTAR-Q-009 Environmental Incident Reports Reporting and investigating environmental incidents.
GULFSTAR-Q-010 Biodiversity Management Plans Protection strategies for local ecosystems and wildlife.
GULFSTAR-Q-011 Energy Efficiency Records Documentation of energy use and efficiency measures.
GULFSTAR-Q-012 Water Management Logs Use and treatment of water in operations.
GULFSTAR-Q-013 Supplier Environmental Compliance Agreements Ensuring suppliers meet environmental standards.
GULFSTAR-Q-001 Security Management Plan Guidelines detailing security strategies and protocols.
GULFSTAR-Q-002 Convoy Security Procedures Safe movement of vehicles, particularly in high-risk areas.0
GULFSTAR-Q-003 Camp Security Protocols Securing living quarters, including access control and monitoring measures.
GULFSTAR-Q-004 Perimeter Security Checklists Inspections of physical barriers and controls around operational areas.
GULFSTAR-Q-005 Asset and Infrastructure Security Plans Protecting company assets from theft or damage.
GULFSTAR-Q-006 Security Incident Reporting Forms Documenting security breaches or concerns.
GULFSTAR-Q-007 Security Personnel Deployment Schedules Deployment of security personnel across operations.
GULFSTAR-Q-008 Visitor Access Controls Managing the entry and exit of visitors to company sites.
GULFSTAR-Q-009 Emergency Contact Lists Internal and external contacts for security emergencies.
GULFSTAR-Q-010 Security Training Records Documentation of security-related training for employees and security staff.
GULFSTAR-Q-011 Security Audit Reports Internal or external audits of security systems and procedures.
GULFSTAR-Q-012 Surveillance Equipment Maintenance Logs Maintenance checks and repairs on surveillance equipment.
GULFSTAR-Q-013 Security Briefing Documents Briefing materials on current security issues and measures.
Close